-
-
-
Tổng tiền thanh toán:
-
Bộ biến đổi điện áp xoay chiều 1 pha dùng SCR
Đăng bởi CÔNG TY TNHH KORESU 28/07/2022
Bộ biến đổi điện áp xoay chiều được sử dụng để thay đổi trị hiệu dụng của điện áp ngõ ra. Nó được mắc vào nguồn xoay chiều dạng sin với tần số và trị hiệu dụng không đổi và tạo ở ngõ ra điện áp xoay chiều có cùng tần số nhưng trị hiệu dụng điều khiển được. Do đó, bộ biến đổi điện áp xoay chiều sử dụng SCR có tính năng giống như máy biến áp điều khiển vô cấp. Điện áp đáp ứng ở ngõ ra thay đổi nhanh và liên tục.
Bộ biến đổi điện áp xoay chiều được sử dụng để điều khiển công suất tiêu thụ của tải như lò nướng điện trở, bếp điện, điều khiển chiếu sáng, quảng cáo. Điều khiển tốc độ động cơ không đồng bộ công suất vừa và nhỏ như quạt, máy bơm, máy xoay, hay động cơ vạn năng như máy trộn, máy sấy.
Xem thêm: Mô phỏng mạch biến đổi điện áp xoay chiều một pha
Bộ biến đổi điện áp xoay chiều 1 pha
Trường hợp tải thuần trở R
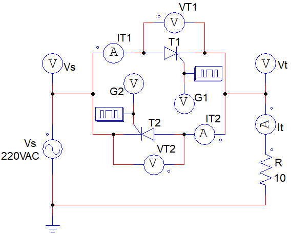
Sơ đồ mạch điện
Nguồn xoay chiều có biểu thức: vs = 220sin100πt nối tiếp với tải R thông qua bộ biến đổi điện áp. Bộ biến đổi điện áp xoay chiều 1 pha gồm hai thyristor mắc song song và ngược chiều với nhau. Trong trường hợp công suất nhỏ có thể thay thế bằng một triac.
Nguyên lý hoạt động
- Ở bán kỳ dương: T2 bị phân cực ngược không thể dẫn điện nên chỉ xét với SCR T1
Xét trong khoảng từ 0 – α: chưa xuất hiện xung kích nên SCR T1 không dẫn điện. Do đó, dòng điện chạy qua tải và điện áp trên tải trong khoảng này bằng không: it = 0, vt = 0.
Tại thời điểm xuất hiện xung kích đưa vào cực điều khiển của T1 thì T1 bắt đầu dẫn điện. Dòng điện chạy qua tải đi theo chiều từ nguồn → T1 → R → nguồn. Điện áp trên tải lúc này bằng với điện áp nguồn: vt = vs.
Cuối bán kỳ dương dòng điện áp hai đầu thyristor D1 về 0 và chuyển sang điện áp ngược nên D1 ngưng dẫn.
- Ở bán kỳ âm: T1 bị phân cực ngược không thể dẫn điện nên chỉ xét với SCR T2
Tương tự như ở bán kỳ dương, trong khoảng từ π → (π + α) chưa có xung kích nên T2 không dẫn điện. Điện áp trên tải và dòng chạy qua tải đều bằng không.
Khi có xung kích vào cổng G của T2 thì SCR T2 dẫn điện, lúc này điện áp trên tải bằng với điện áp nguồn vt = vs < 0, dòng qua tải ngược chiều so với dòng điện chạy qua tải ở bán kỳ dương.
Cuối bán kỳ âm điện áp nguồn chuyển từ âm sang dương. Chu kỳ mới được lặp lại như trên.
Dạng sóng
Điện áp trên tải (Vt) và dòng điện chạy qua tải (It)
Điện áp trên linh kiện (VT) và dòng điện chạy qua linh kiện (IT)
Trường hợp tải R + L
Sơ đồ mạch điện
Nguyên lý hoạt động
Ta sẽ xét hai trường hợp với góc tới hạn φ = arctg(ωL/R). Đây là góc điều khiển mà dòng điện tải ở ranh giới giữa chế độ dòng điện gián đoạn và liên tục.
a. Trường hợp góc kích 0 < α < φ: dòng tải liên tục
Điện áp trên tải không điều khiển được, bộ biến đổi hoạt động như một công tắc ở trạng thái luôn đóng. Trị hiệu dụng điện áp trên
tải bằng trị hiệu dụng áp nguồn (Vt = V).
b. Trường hợp góc kích α > φ: dòng điện tải bị gián đoạn
Trị hiệu dụng của điện áp trên tải thay đổi trong khoảng 0 ≤ Vt ≤ V (với V là trị hiệu dụng của điện áp nguồn xoay chiều).
Kết luận
Bộ biến đổi điện áp xoay chiều được đặt giữa nguồn điện xoay chiều (có trị hiệu dụng của điện áp không đổi) và tải làm nhiệm vụ điều chỉnh trị hiệu dụng của điện áp xoay chiều cấp cho tải.
So với phương pháp thay đổi điện áp dùng máy biến áp, phương pháp này có ưu điểm là: Kích thước, giá thành của thiết bị biến đổi nhỏ hơn và cho phép điều chỉnh điện áp liên tục (vô cấp). Nhưng lại có nhược điểm là chất lượng điện áp ra không tốt, có chứa
nhiều sóng hài, muốn khắc phục phải có thêm bộ lọc xoay chiều.
Tham khảo thêm: Bài giảng bộ biến đổi điện áp xoay chiều 1 pha
- Trường hợp tải R

- Trường hợp tải R+L
Chia sẻ:
Các tin khác
- Sên (xích) xe máy 01/10/2025
- tài liệu cimatron tuyển 3D KORESU 15/06/2025
- Hướng dẫn Điều khiển vị trí bằng xung và tín hiệu hướng (MINAS A5/A5E/A6SG/A6SF) 28/02/2025
- Thiết bi và dụng cụ trong gia công EDM 24/04/2024
- Chu trình khoan trong phay CNC 23/04/2024
- Các mã lệnh gia công CNC phổ biến 04/08/2023
- M-Code là gì? Các mã lệnh M-Code trong gia công CNC 20/07/2023
1 Bình luận
1 bình luận
Hello World! https://s33ry7.com?hs=1be886a008a0a80e8eeb538bf1b2dac3& Trả lời
04/11/202269ck5y